horoshiesosedi55.ru

Pa 人工 血管 (99) 사진

血管介入领军企业,创新驱动,前景广阔

医学视频_医院管理视频教程大全-健康界智库

Joanne Teu | 🥦🤖 Ai Veget | 未来已蔬我们将人工智能与农业深度融合,从种植到配送,全程智能管控,打造真正的“聪明蔬菜”。  🌱 更高营养、更少农残、更新鲜

声门上气道装置(SAD) 和腹腔镜手术- Anesthesia Patient Safety Foundation

PowerPoint 簡報

台北未來科技展:「看見」不再只是視覺,而是理解病理動態的新語言- 黃耀廣心血管外科

人造血管

台灣國際醫療暨健康照護展-產品資訊-Dr.Pa非侵入性動脈硬化檢測儀-AVE-2000 PRO-兢威有限公司

YY

先天性心臟病| PDF

通波仔PCI是专治心肌梗塞、心脏病、冠心病。 手术方法是~ 医生将金属导丝和导管穿过病人的桡动脉(手腕处)或者股动脉(大腿根部)等血管,沿着血管一直放入心脏,进入冠状动脉,穿过狭窄或闭塞的部位,用一个可充气的球囊将这里扩张开,用一个特殊的管状金属网架撑住  ...

联影智能CT 肺栓塞人工智能分析系统实现全面辅诊,快速锁定「

肺动脉与主动脉直径比对急性失代偿性心力衰竭患者预后的影响

台灣國際醫療暨健康照護展-產品資訊-Dr.Pa非侵入性動脈血管硬化檢測儀-兢威有限公司

2023国际心脑血管器械大会_门票优惠_活动家官网报名

服务内容|筑波医疗中心医院|筑波医疗中心

脑静脉血栓(CVT)—诊断和治疗

我的洗腎瘻管什麼時候可以用?】 ​ 洗腎(動靜脈)瘻管分成自體瘻管或是人工血管瘻管​ 自體瘻管(自己的靜脈透過手術連接動脈): ​  自體瘻管有使用年限平均較長、不易感染、阻塞的優點​

14万人研究:做太久还白瞎了?运动不光要看心血管条件,还得分场景!-MedSci.cn

2025 ESMO | 精准治疗的“新版图”:非小细胞肺癌(NSCLC)治疗新靶点教育专场荟萃

YY

严道医声网_文章列表

通波仔PCI是专治心肌梗塞、心脏病、冠心病。 手术方法是~ 医生将金属导丝和导管穿过病人的桡动脉(手腕处)或者股动脉(大腿根部)等血管,沿着血管一直放入心脏,进入冠状动脉,穿过狭窄或闭塞的部位,用一个可充气的球囊将这里扩张开,用一个特殊的管状金属网架撑住  ...

MBF CFR FFR 傻傻分不清楚?-器械之心

从有创到无创:血流动力学监测技术的突破与替代之争_中华网

完全植入式柔性印刷传感器,用于血流动力学无线监测-电子工程专辑

JACS |光声断层扫描成像揭示卟啉靶向探针光热治疗抑制胰腺肿瘤生长和腹腔内转移

Amazon.com: Petadolex Linpharma 75 毫克專利無PA黃蜂根提取物,適用於腦部健康– 3 Btl : 健康與家庭

指南规范详情-人卫临床助手-人民卫生出版社

小口径人工血管的早期血栓形成与预防

中国科学院苏州医工所张雅超团队在高灵敏度多光谱功能光声显微镜研制中取得新进展--中国科学院苏州生物医学工程技术研究所

Detect Medical Technology Limited

台灣國際醫療暨健康照護展-產品資訊-Dr.Pa非侵入性動脈硬化檢測儀-兢威有限公司

全球独创!“拼接”主动脉,医生创新术式治疗罕见心血管病患者

引人入腎・林軒任醫師- 引人入腎・林軒任醫師added a new photo.

心臟血管系| 特色介紹- 中國醫藥大學附設醫院

台灣國際醫療暨健康照護展-產品資訊-VeinViewer 液晶靜脈定位器-兢威有限公司

告别胰岛素?iPSC“人造胰腺”点燃1型糖尿病治愈曙光-金专健康管理(广东)有限公司

进博会:4家心血管医疗器械龙头盘点!_搜狐网

抑制microRNA-30a可减轻肺动脉高压的血管重构-MedSci.cn

医”线直击】20岁青年玩烟花炸伤眼多学科联合手术保眼球- 名医名科名院- 山东大学齐鲁第二医院(第二临床学院)

病例详情-病例-人卫临床助手-人民卫生出版社

💓【心臟保養大揭密】只懂阿斯匹靈?保護心血管,其實你有更「給力」的選擇! 嗨!各位關心健康的朋友們👋。如果你或你的家人曾經因為心臟血管狹窄放過支架,或是被醫師診斷有「慢性冠心症」,那麼每天吞那一顆「抗血小板藥物」絕對是你的日常任務。  大家都聽過「阿斯匹靈 ...

心血管疾病影像诊断学- 好医术文章- 好医术-赋能医生守护生命

2024医疗器械展会观察下一代“人工血管”迭代设计制造| 《Biofabrication》

广州医生手绘数张素描,独创术式治好心脏病

尼莫地平“老药新用”:钙离子通道阻断剂靶向周细胞“弯道超车”,提高AD患者认知能力的新策略- 知乎

SiO2-PA/PET织物的可图案化(a)、透气性(b)、角度依赖特性及其大规模合成的潜力(c)[58]

江门市第二人民医院

Amazon.com: Dr. Emil - Elite L 精氨酸(3150 毫克) + L-瓜氨酸最高劑量- 一氧化氮補充劑,適用於血管、耐力和心臟健康(AAKG  和HCL)- 90 片: 健康與家庭

CT肺栓塞智能分析系统-肺栓塞人工智能-肺栓塞AI-AI医疗影像辅助诊断系统-联影智能

他竟然有两颗心脏!-MedSci.cn

服务内容|筑波医疗中心医院|筑波医疗中心

循环系统- 维基百科,自由的百科全书

CV】機械輔助裝置

Wilson的医学科普]法洛四联症合并肺动脉闭锁PA/VSD和其外科治疗- 知乎

经心尖经导管主动脉瓣植入术相关资讯-临床研究进展,文献-MedSci.cn

三)rt-PA溶栓适应症、禁忌症、时间窗、副作用- 知乎

中大成立「张金菱治疗柏金逊综合症研究中心」 跨学科研崭新方法减慢柏金逊病程

台大醫院智慧便捷門診就醫流程圖】 第一次來台大醫院看診不知道流程怎麼走嗎? 幫您一次搞懂從掛號、報到、看診、檢查、結帳到領藥的每一個步驟!  不管是初診還是回診,只要跟著流程走,輕鬆就醫不煩憂。 詳細流程請見

新竹馬偕紀念醫院... - 新竹馬偕紀念醫院Hsinchu MacKay Memorial Hospital

腔内介入联合血管手术治疗髂股血管损伤晚期并发症

大醫生技

广西师范大学沈星灿教授、蒋邦平教授团队Biomaterials:伤口微环境水凝胶-苯胺衍生物的原位聚合用于裸眼实时监测感染和抑制细菌_中国聚合物网科教新闻

超6000亿元市场前景,医用高分子材料的发展与应用

保留瓣膜两种主动脉根部置换术的生物力学数值模拟

心源性休克的急性机械循环支持(上)_杭州市第一人民医院

鲲鹏Recho R9 心血管超声诊断系统- 迈瑞医疗

抑制microRNA-30a可减轻肺动脉高压的血管重构-MedSci.cn

CT肺栓塞智能分析系统-肺栓塞人工智能-肺栓塞AI-AI医疗影像辅助诊断系统-联影智能

先天基因異常呼吸窘迫症三歲女童無法呼吸等換肺| 最新消息- 中國醫藥大學附設醫院

中国脑血管病临床管理指南(节选版) —— 缺血性脑血管病临床管理

Care and Cannulation Information

CMDM

腦血管超音波檢查| 臺北榮總護理部健康e點通

PA nano-DESI探针与锥形毛细血管在液桥区域的示意图[31]

台灣國際醫療暨健康照護展-產品資訊-Dr.Pa 非侵入性動脈硬化檢測儀- AVE 2000-兢威有限公司

嶄新雙幹細胞療法助心臟組織再生| EurekAlert!

老年人血管堵塞最佳治疗方法-有来医生

人造血管

北京大学第一医院与智源研究院共同发布基于可信执行环境的AI医学影像挑战赛- 智源社区

王从周团队ACS Nano:墨鱼汁纳米粒子调控血管内皮细胞表型用于延缓动脉粥样硬化和癌症转移进程-MedSci.cn

服务内容|筑波医疗中心医院|筑波医疗中心

通波仔PCI是专治心肌梗塞、心脏病、冠心病。 手术方法是~ 医生将金属导丝和导管穿过病人的桡动脉(手腕处)或者股动脉(大腿根部)等血管,沿着血管一直放入心脏,进入冠状动脉,穿过狭窄或闭塞的部位,用一个可充气的球囊将这里扩张开,用一个特殊的管状金属网架撑住  ...

中国科学院苏州医工所张雅超团队在高灵敏度多光谱功能光声显微镜研制中取得新进展--中国科学院苏州生物医学工程技术研究所

台灣國際醫療暨健康照護展-產品資訊-Dr.Pa非侵入性動脈硬化檢測儀AVE-2000 PRO-兢威有限公司

Joel來談日本- Joel來談日本added a new photo.

医疗器械产品注册技术审评报告

经导管肺动脉瓣介入行业研究及投资建议|肺动脉瓣|导管|投资|器械|-健康界

心血管人工智能与3D技术实验室

保留瓣膜两种主动脉根部置换术的生物力学数值模拟

PDF) Biomaterials and vascular grafts

基于水凝胶的血管吻合器设计与实验研究Design and Experimental Study of Vascular Stapler Based  on Hydrogel

Coronary Artery Disease & Cardiac Interventions - INVAMED

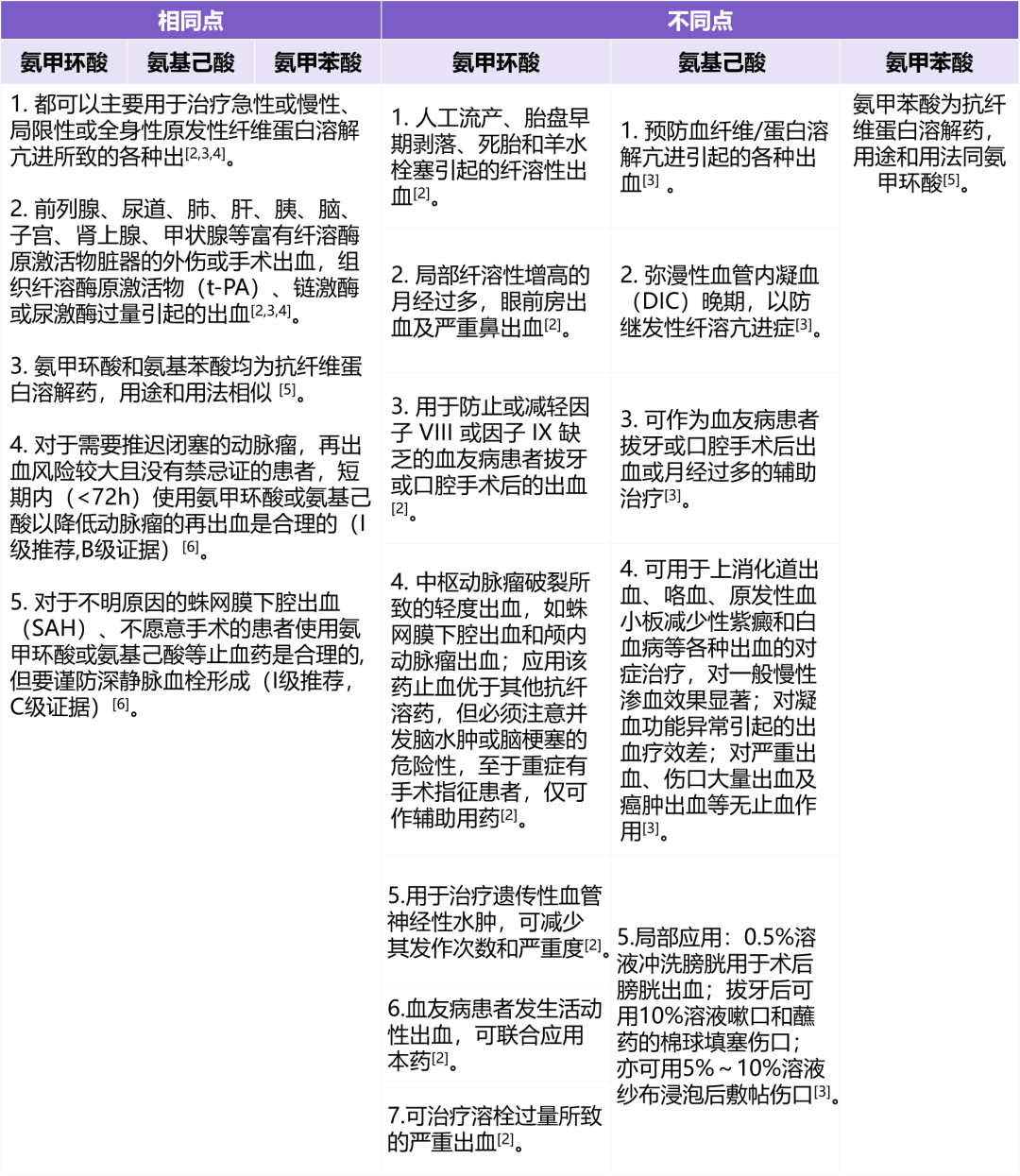
止血药「氨甲苯酸、氨基己酸、氨甲环酸」到底有何区别?表格总结_搜狐网

台生材正式上櫃-工業技術與資訊月刊-出版品-新聞中心-工業技術研究院

展望•创新| AI+医疗器械:共赴一场充满希望与思考的旅程-全球健康产业创新中心-荷塘探索国际健康

基于透明超声换能器阵列的临床超声、光声与荧光三模态成像引导淋巴管静脉吻合显微手术- 生物通

16 февраль 0 0
2023 copyright text.