horoshiesosedi55.ru

Pi 中国 信托 (99) 사진

中信卡友購車優惠- Gogoro 購車優惠

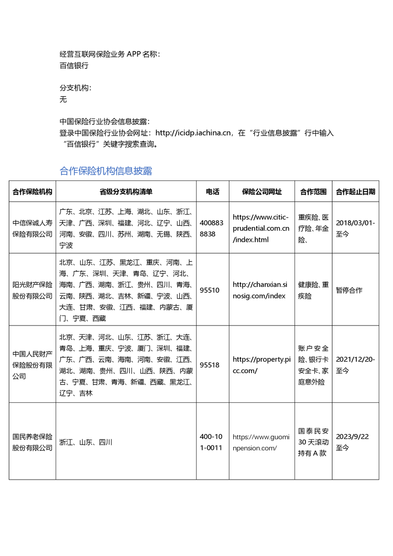
中信百信银行门户网站

Pi - ‼️綁中信ALL ME卡加碼6%‼️ 綁定#中國信託ALLME卡麥當勞拍享券最高回饋➇ 趴幫你快速累積P幣( ̄▽ ̄)~* P幣.  優惠詳情>> https://lihi2.cc/OQFhH . . . . . . . 【

Amazon.com: The History of China on Dining Table (Chinese Edition):  9787521732146: Zhang Jing: 圖書

中信证券瑞华泰(688323) 投资价值分析报告:国产PI薄膜龙头企业| PDF

中國信託證券複委託三重禮|開戶送100點、成交再送200點、抽iPhone 16 Pro Max!

限時5天⏰ Pi 拍錢包狂撒百萬💰幫你款普渡❗️ 2025/9/3-9/7 至7-ELEVEN用Pi  拍錢包綁指定銀行結帳金額滿$1,000立折$50|綁定中信ALL ME卡筆筆享3% 限量2萬筆🔥贈完為止

當然是合成🤣

三強聯手Pi 行動錢包結盟中國信託搶進7-ELEVEN 付款出門購物免帶錢包全台5,000 實體門市開放手機支付| PChome  Online網路家庭/ 電子商務集團

Line Pay綁定玉山信用卡(我是用pi卡) 現在沒法在7-11使用? 有人也遇到同樣狀況嗎?

中國信託商業銀行(簡稱「中信銀行」)今(5)日宣布與中華電信、PChome 網路家庭集團聯名發

7-ELEVEN 11月豪禮🎁 | Pi 綁指定信用卡消費滿百最高享𝟴%回饋】 11/1-11/30 Pi  拍錢包綁指定銀行卡單筆實付滿$100最高享𝟴%回饋📍綁定4大銀行消費滿百享

限時6天📣Pi 拍錢包狂撒百萬💰7-ELEVEN 聖誕購物節2025/12/2-12/7至7-ELEVEN用Pi  拍錢包消費💥結帳金額滿$1,111立折$125 💥綁定中信ALL ME卡再享筆筆3% 限量8千筆👀額滿為止-

詢問中信Line Pay卡VS 玉山Pi卡- 信用卡板| Dcard

中國信託All me卡:電信/電商8%,生活/繳費6%,一般消費1%無

舊書少年Pi、哈利波特、中國語文趣話、即將遺忘、看懂貨幣, 興趣及遊戲, 書本& 文具, 小說及非小說- Carousell

欧易限制中国大陆用户充值交易PI币中国台湾违法最高2年刑期_资讯_区块链_脚本之家

點數回饋信用卡玉山PI錢包VS. 中信Line Pay - 貞愛行銷公司

2025中信ALL ME卡電信/電商/超商/交通/百貨3%回饋- CreditCards

中信uniopen卡] 2026回饋再升級雙11%回饋怎麼拿統一集團愛用者/國外實體必看信用卡解析| 這就是人生

信用卡開箱】玉山Pi卡繳保費、水電費還有回饋嗎?fincake優缺點完整分析| fincake

三強聯手出門購物免帶錢包- 亞太新聞網| 亞太新聞網ATA News

拍享券3月|春日心花開🌷25間人氣品牌買券最高現省10%! | PI

4月回饋來看這邊Pi 編報的好康沒在編😜 回饋太多編編眼花ㄌ... 光7-ELEVEN就有最高36%!!! 還在等什麼~ 👇快先點圖看看👇  記得下載

PChome網家集團結盟中國信託、中華電信推「中國信託ALL ME卡」 – 史塔夫科技事務所

中國信託ALL ME卡首創金融點數即時轉點兌換| 中華日報|中華新聞雲

2025 Pi拍錢包推薦信用卡最高6%回饋,Pi錢包優惠彙整- CreditCards

有我出現了中國信託pi🤣

新聞] 中國信託ATM、App大當機!網崩潰:去好幾- 看板Bank_Service - 批踢踢實業坊

虛擬貨幣資產ETF僅限PI投資人買賣

2024信用卡保費分12期0利率整理以下帶給大家。 ⚠️今年中信信用卡分期只能6期❗️❗️ ⚠️玉山Only卡、玉山Pi  拍錢包信用卡、玉山數位保險卡不適用了❗️❗️ 欲分期12期,趕快聯繫你/妳們的保險業務員!! 有用中信的刷卡的朋友們,趕快聯絡業務換卡了!  #信用卡保費分期#

中國信託ALL ME卡

Pi行動錢包結盟中國信託搶進7-ELEVEN付款:全臺五千家實體門市開放手機支付| TeSA 臺灣電子商務創業聯誼會

中國信託權益手冊| PDF

三強聯手Pi 行動錢包結盟中國信託搶進7-ELEVEN 付款出門購物免帶錢包全台5,000 實體門市開放手機支付| PChome  Online網路家庭/ 電子商務集團

中信百信银行门户网站

中信广场(广州) - 维基百科,自由的百科全书

新卡開箱】中信uniopen卡世界卡/鈦金卡一起開箱!📦 終於來了~超期待收到實體卡! 在官網看卡面就相當簡潔好看

玉山銀行Pi 拍錢包信用卡2020 使用心得,含P 幣用法教學及推薦通路– Yueh – Life & Tech

中信不講武德啦! 都已經開始登記第二天了(11/6中午) 才公佈有這樣的好康~ 很多人跟輝哥說他們不相信抽獎

中國信託銀行ALL ME卡

信用卡開箱】中信ALL ME 卡評價好嗎?生活繳費/PChome最高8% 回饋! | fincake

Layla Pi | ICON Singapore

中信銀結盟中華電、PChome 發行聯名卡,跨平台點數累兌成亮點| 科技新報| LINE TODAY

Pi拍錢包• APP內建購買正式上線--aeroride 台灣快綫

2025中國信託信用卡推薦,最高日韓新泰實體5%回饋- CreditCards

Amazon.com: 内创业革命(Chinese Edition) eBook : 蔺雷, 吴家喜: Kindle Store

三強聯手Pi 行動錢包結盟中國信託搶進7-ELEVEN 付款出門購物免帶錢包全台5,000 實體門市開放手機支付| PChome  Online網路家庭/ 電子商務集團

PI 机构投资人持股和股东英平公司(NasdaqGS) 股票

中信LINE Pay卡】熊大透明旅行箱ー粉絲開箱!

YC開卡<中國信託All Me卡>】電信/電商/生活繳費享最高8%優惠,全台首張0碳排海洋回收資源信用卡- Mobile01

中國信託證券主辦仁大資訊今起競拍| 財富管理| 商情| 經濟日報

立创开发板,梁山Pi,梁山派,stm32开发板,GD32开发板,嵌入式,单片机,国产32

2024 Pi 錢包通路有哪些?綁定哪張信用卡最優惠? 精選3張Pi錢包信用卡推薦給你! | fincake

【中信ALL ME卡】PChome網購/Pi拍享券/ 7-11/ 寶雅 / 美廉社 / 繳水費新神卡問世!2022年底前最高12%攻略來囉!

文末有驚喜🎁 #社畜經濟課⁡ 學會如何保護魔法小卡讓錢錢不會變成壞人喜歡的樣子後你該學學這個👇 ⁡ 🪄ALL ME卡錢錢放大術

中國信託

2026 中信統一uniopen聯名卡全解析!集團聯名卡登場:7-11、星巴克、家樂福、國內/海外消費最高15%回饋- Money101

中国向pi颁发牌照是真的吗- 抖音

Pi 拍錢包- 在7-ELEVEN付款就用#Pi拍錢包🤳 ﹝綁這些卡﹞ Pi  App綁定任一玉山卡/中信卡/台新卡/聯邦卡於7-ELEVEN皆可付款! | Facebook

劃一每月行政費0.26% 人人都可以有嘅消費法寶!🤩】 中信銀行(國際) 信用卡「幾時都分期」簽賬計劃就係你嘅#消費法寶! 只要你用中信銀行(

中信国学大典商君书+中信国学大典:左传百年典藏阎学通: YAN XUE TONG: Amazon.co.uk: Books

中信My Way數位帳戶】存款3% 高利活儲(可存5萬) + 繳稅費享10%現金回饋,最高900元輕鬆入袋!

活動剪影- 駐印尼台北經濟貿易代表處Taipei Economic and Trade Office, Jakarta, Indonesia

中信電商優惠大平台

Pi 拍享券| 辣個男人辛苦了送禮採買放鬆舒壓現折最高31.8%】 | PI

三強聯手Pi 行動錢包結盟中國信託搶進7-ELEVEN 付款出門購物免帶錢包全台5,000 實體門市開放手機支付| PChome  Online網路家庭/ 電子商務集團

加碼回饋:::中國信託ALL ME卡

Hami Point集點最神速-信用卡繳電信費、網路購物大賺Hami Point

7-ELEVEN| Pi 拍錢包放送趴🌟 最高享36%回饋| PI

7-ELEVEN| Pi 拍錢包新戶季🌟 最高享36%回饋| PI

文末有驚喜🎁 #社畜經濟課⁡ 學會如何保護魔法小卡讓錢錢不會變成壞人喜歡的樣子後你該學學這個👇 ⁡ 🪄ALL ME卡錢錢放大術

7-ELEVEN|國慶日加碼🌟 滿額最高贈50 P幣| PI

PI 机构投资人持股和股东英平公司(NasdaqGS) 股票

EP195.少年PI的奇幻漂流~ — 比特幣輕鬆聊 — Apple Podcasts

Pi - 【7-ELEVEN 8月份消暑回饋最高領6%🔥】 2025/8/1-2025/8/31 夏季最需要的飲料、冰品補給就到7-ELEVEN❣️  Pi APP綁指定銀行信用卡消費滿$88即享3% P幣💰 💳綁中信ALL ME卡再贈3%中信點✨(每人每月上限300中信點)  💬活動傳送門請到留言區領取💬 *指定銀行含玉山銀行 ...

【中信ALL ME卡】PChome/中華8%+HamiPay/Pi拍錢包6%! @ 符碼記憶

中信股份获ESG主动评级AAApi评级_中国财富网

中國信託ALL ME卡】Pchome網購/Pi拍享券/ 7-11/ 寶雅/ 美廉社/  繳水費新神卡問世!該怎麼月月賺500元?寶可孟完整攻略來囉!(~2022/12/31)

Pi - 攻略一👉連續三個月,月月拿500點中國信託ALL ME卡綁定Pi  拍錢包於7-ELEVEN支付,月月享6%中信點回饋,每月最高贈500中信點(1中信點=1 P幣,免轉換,可直接於

圆周率派币与中国哪些银行对接了- 抖音

Hami Point集點最神速-信用卡繳電信費、網路購物大賺Hami Point

正版库存】中国历代战争史全36册中信正版含18册地图册9成新左右2013年出版原版

心得中信LINE PAY、商旅鈦金卡玉山PI卡、熊卡一個禮拜核卡- 信用卡板| Dcard

小北百貨|30週年慶大方送🎊最高贈16%❤️‍🔥 | PI

三強聯手Pi 行動錢包結盟中國信託搶進7-ELEVEN 付款出門購物免帶錢包全台5,000 實體門市開放手機支付| PChome  Online網路家庭/ 電子商務集團

2024 Pi 錢包通路有哪些?綁定哪張信用卡最優惠? 精選3張Pi錢包信用卡推薦給你! | fincake

中國信託ALL ME卡

TRUSTMEXPSHIELDTOBO1 | Infineon OPTIGA 信托基金M单片机开发板, OPTIGA Trust M Express  | RS

7-ELEVEN|中秋團圓加碼🥮 滿額最高贈200 P幣| PI

电赛-基于TI MSPM0的简易PID入门项目- 立创开源硬件平台

專業投資人PI|中國信託證券

中國信託銀行卡友優惠─國外旅遊優惠─Ggogo吉帝旅遊

中信造船攜手中信證券拚上市- 綜合- 工商時報

中信linepay 卡懶人包:高回饋神卡,旅遊玩樂一把罩– 呢喃貓商學院Murmurcats

中國信託2026 洞察報告:29% 台灣億級富豪持有加密貨幣,地緣風險驅動外移| Market Whisper 發布於Gate 廣場

冲击工业领域!Raspberry Pi CM0 正式发布! - 嘉立创EDA开源硬件平台

太狂🔥 7-ELEVEN 6月消費回饋最高直上100%⤴️ 】 2025/6/1-6/30 Pi APP綁指定銀行卡至7-ELEVEN消費享好禮🎁  📌 單筆實付滿$88贈$3% P幣📌 綁中信ALL ME卡筆筆再贈3%中信點

16 февраль 0 0
2023 copyright text.